Views: 176 Author: Micheal Wang Publish Time: 2024-09-03 Origin: Site
Mainstream Approach for Deep Tunnel Investigation - Magnetotellurics System
As to deep tunnel investigation, magetotellurics is recognized the most effective approach in the academic, because of its strong signal-to-noise ratio, large detection depth, low cost, high efficiency. It has many branches like Audio Magnetotelluric(AMT), Controlled Source Audio Magnetotelluric(CSAMT) and Wide Field Electromagnetic Method(WFEM). They each have their own advantages in measurement and cost.
We take one of the most difficult extra-long tunnels to survey for example -Yifu Railway. It is component of the “river corridor” in China medium- and long-term railroad network planning. There is a Mengjiaya Tunnel and 12km of it has been eroded. It caused tectonic erosion and dissolution terrace landform. The whole section is characterized by significant topographic elevation differences, fault tectonic development, complex karst hydrology and diverse stratigraphic lithology.
Geophysical characteristics of the survey area
According to the existing drilling data in the project area, the strata in the project area are mainly miscellaneous fill, gray rock, shale, coal seam, dolomite, quartz sandstone, siltstone, shale, etc., and the difference of lithological resistivity stratification is very obvious.

1. Strong electromagnetic interference influences measurement accuracy
The survey area is located in people’s activity area. Power lines, transportation network and many other people’s activities will affect EM observations and accuracy.
Fig: AMT disturbance point sounding results
As is shown in the figure, strong interference zone (high voltage power lines influence range) on the magnetic field signal has serious impact (jagged jump), and the interference strength of different frequency points is different; so that the strong interference zone of the measurement point visual resistivity, phase curve disorder.
2. Strong electromagnetic absorption low resistance effect
The depth of the tunnel in the scope of the target section is about 1000m. According to the analysis of regional geological data and drilling data, the apparent resistivity and wave beams from shallow surface to deep place are high.
Influenced by the horizontal low resistance shielding of carbonaceous tuffs and coal seams of the Saddleback Formation, conventional DC method and geomagnetic sounding are difficult to penetrate and cannot obtain effective signals at depth. It is necessary to adopt deep, interference-resistant methods of physical exploration and effective means of data processing and inversion.
Fig2: Geomagnetic results of GD171+600-GD174+600 section of Mengjiaya Tunnel
Feasible Proposal: Natural & Artificial Source Multifunctional CSAMT
l Solution for low-resistance shielding affects sounding
1.1 Lower frequency:
According to the exploration needs, to choose multi-frequency low-frequency wave, signal frequency (0.1Hz-8192Hz). It will greatly enhance the depth of detection.
1.2 Higher transmission power:
Adopting high power transmitter, maximum transmitting power: 60kW. Maximum transmitting voltage: 1000V, maximum transmitting current: 60A, which greatly improves the transmitting
signal strength, to ensure that the signal can penetrate the low resistance shielding layer.
GD60A High-power Magnetotelluric transmitters
Transmitting voltage: 1000V;
Transmitting current:60A;
Output mode: constant voltage, constant current, constant power mode;
Input voltage: 3 phase270V~480V;
Transmitting frequency: DCto82kHz
Application:High-power excitation, controlled-source geomagnetic, transient electromagnetic, etc
Synchronization precision: ±30ns,less than 1ms drift over 10 hours without GNSS signals;
Protection:Over-voltage, over-current, overheat, phase failure, etc.;
Current recording range:±200A;
Current recording band width:DCto1kHz;
Wireless communication: Built-in4G+WIFI;
l Anti-interferences strategy: Data acquisition
1. Preferred Emission Source Orientation
A high power grounded artificial source was deployed approximately 8km away from the exploration line; The transmitter dipole AB is 1.6km, roughly parallel to the survey line orientation.The grounding resistance is 17Ω.
Fig.3:GD-5 Electromagnetic System Measurement Arrangement Diagram
2. Preferred Remote Reference
Exploration specification: the distance of the remote reference station should be greater than 14 times of the exploration depth, the exploration signal is related, and the noise is not related. The preferred area for this project is the area with less interference outside the work area, which is about 45.6km away from the tunnel measurement point.

Smooth time-domain wave forms without obvious interference signals
The curve is overall smooth and continuous, without obvious jumping points
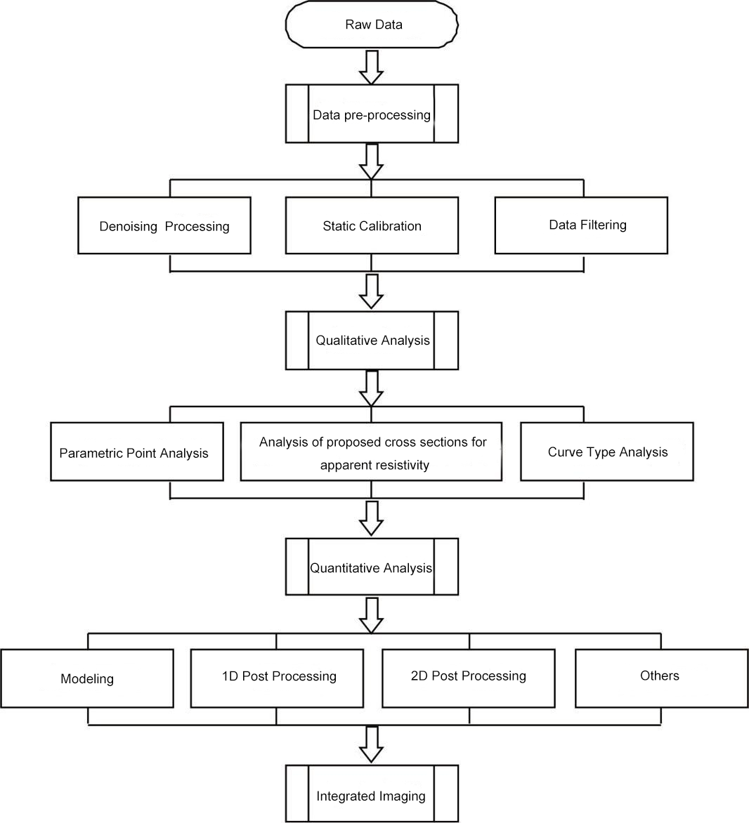
General Proposal for Data Processing

Proposed Profile of Apparent Resistivity

Proposed profiles of natural field apparent resistivity; (a) Rxy; (b) Ryx
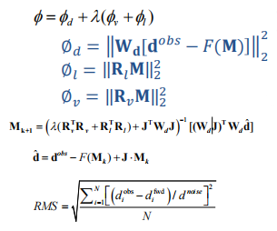
Data Post Processing: Profile Inversion
In order to reduce the multiplicity of solutions, the idea of “regularization” is introduced in the objective function, and model terms are added to control the smoothness of the model.
Φ = Φ1 + lΦ2
Φ1 = Dd Tσ dDd
Φ2 =| Lm |2= m TL TLm
Φ = Dd Tσ dDd +lm TL TLm
Proposed 2D Lateral Constrained Inversion (LCI)
By integrating the inversion of profile data and imposing lateral constraints, the ground resistance parameters of multiple measurement points on the same survey line are simultaneously inverted and performed.

Schematic diagram of the graben model

Graben model LCI inversion result profile